国产AI芯片站起来了?燧原、壁仞接连IPO!

今日头条 来源: 2024-09-21 09:41 0次阅读

据中国证券监督管理委员会官网显示,上海壁仞科技股份有限公司与上海燧原科技股份有限公司相继宣布启动首次公开发行股票并上市的进程,分别在上海证监局办理了辅导备案登记。


随着AI芯片国产化的呼声日益见长,近期国内AI芯片领域迎来了一系列重要进展。继被称为“AI芯片第一股”寒武纪在2020年7月上市之后,连续两家国产AI芯片企业在近期启动A股上市计划。


据中国证券监督管理委员会官网显示,上海壁仞科技股份有限公司(简称“壁仞科技”)与上海燧原科技股份有限公司(简称“燧原科技”)相继宣布启动首次公开发行股票并上市的进程,分别在上海证监局办理了辅导备案登记。



1


关于壁仞科技


9月10日,壁仞科技在上海证监局办理了辅导备案登记,辅导券商为国泰君安,标志着其正式启动了上市辅导工作。


备案报告显示,壁仞科技成立于2019年9月9日,注册资本3291.64万元。股权结构方面,上海壁立仞企业管理咨询合伙企业(有限合伙)持股12.65%,壁仞科技创始人、董事长张文持股12.48%,QM120 Limited持股5.58%,上海交通大学计算机科学与工程系教授梁晓峣持股5.25%,公司无控股股东。

图片


自创立以来,壁仞科技涉足GPU、DSA(专用加速器)和计算机体系结构等领域,致力于开发原创性的通用计算体系,建立高效的软硬件平台,并在智能计算领域提供一体化的解决方案。


2022年,壁仞科技发布首款通用GPU芯片BR100系列,包括BR104和BR100两大产品,刷新了全球算力纪录。彼时,壁仞科技表示,BR100的正式发布,标志着全球通用GPU算力纪录第一次由一家中国企业创造。该芯片也是国内率先采用Chiplet(芯粒)技术、率先采用新一代主机接口PCIe 5.0、率先支持CXL互连协议的通用GPU芯片。


图片

壁仞科技首款通用GPU芯片BR100


在壁仞科技官网上的产品技术一栏中,展示了公司的通用GPU算力产品“壁砺”系列,以及BIRENSUPA软件开发平台,包括硬件抽象层、BIRENSUPA编程模型和BRCC编译器等。在今年9月举办的2024全球AI芯片峰会(GACS 2024)上,壁仞科技公布了其自研的异构GPU协同训练方案,是业界首次支持3种及以上异构GPU(壁仞GPU+英伟达GPU+其他国产芯片)同时训练一个大模型的解决方案。


目前,壁仞科技首款国产高端通用GPU“壁砺”系列已实现量产。


公开资料显示,壁仞科技在多轮融资中获得了超过50亿元人民币的公开融资,投资方包括启明创投、IDG资本、华登中国、平安集团、高瓴创投、碧桂园创投、源码资本、国盛资本、招商局资本等知名机构。2023年7月,壁仞科技曾被传出计划在香港进行IPO的消息。



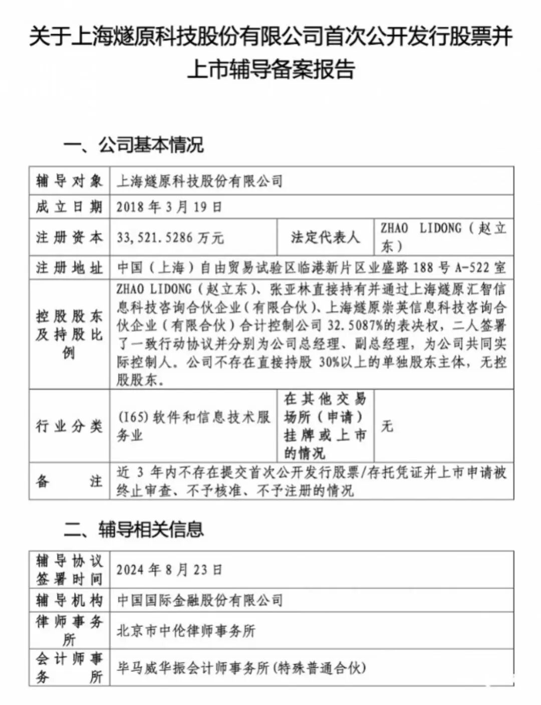
2


关于燧原科技


同样开启IPO的还有燧原科技,他们已于8月26日在上海证监局办理了辅导备案登记,辅导机构为中金公司。


图片


燧原科技成立于2018年,专注于研发人工智能领域云端算力产品,提供提供AI加速卡、系统集群和软硬件解决方案,涵盖芯片、板卡、智算一体机、液冷算力集群以及配套的软件系统,产品广泛应用于互联网、政务、金融、制造能源等多个行业。


据悉,燧原科技的产品的核心竞争点是AI算力。例如其研发的推理加速卡,如云燧i10和云燧i20。在推理训练领域,燧原科技研发的云燧T10可以适用于多种训练场景,进阶版的云燧T20和T21,可支持更高性能计算需求,适合大规模AI模型的训练。


图片


在资本市场上,燧原科技也表现不凡,成立6年间完成了10轮融资,融资总额已近70亿元人民币。值得关注的是,2023年9月,燧原科技宣布完成D轮融资,总额为20亿元人民币,吸引了腾讯、美图公司、武岳峰科创、浦东投控等超过15家机构参与,成为当年AI芯片领域最大规模的融资事件之一。


自2018年领投Pre-A轮以来,腾讯已经连续6次出手投资燧原科技,包括Pre-A轮之后的A轮、B轮、C轮、C+轮及D轮。根据燧原科技官网,在多年的持续投资和业务合作中,腾讯与燧原合作的紫霄系列芯片已在OCR文字识别、智能会议、图像语音降噪等方面实现了业界同类产品两倍以上性价比,借由紫霄芯片,腾讯得以向金融、交通等行业客户提供普惠且高质量的人工智能解决方案。


燧原的股东阵容堪称豪华,既有国家大基金、地方国资,也有腾讯、美图等互联网企业和真格基金、CPE源峰、红点中国、海松资本等财务投资机构。


根据备案报告,燧原科技两位创始人赵立东、张亚林持股比例相同,各持10.83%。两人签署一致行动协议,共掌握公司32.5087%的表决权,为公司共同实际控制人。


图片


燧原科技创始人、董事长兼CEO赵立东认为,随着生成式大模型的快速演进,以高性能AI芯片为基础的人工智能算力已成为数字经济发展的关键。



3


国产AI芯片企业的里程碑


这两家AI芯片企业的IPO不仅是企业发展历程中的一个重要里程碑,也意味着国内AI芯片产业正在迎来一个全新的发展阶段。据胡润研究院发布的《2024全球独角兽榜》显示,燧原科技估值已达160亿元,排在全球第482位;壁仞科技的估值为155亿元,排在全球495位。


除壁仞科技、燧原科技外,2019年至2022年,国内还有多家AI芯片初创企业完成融资。然而,AI芯片的研发与生产是一个高投入、高风险的过程,尤其是在国际竞争和技术壁垒的双重挑战下,国内企业需要不断创新、加大研发投入,以保持竞争力。


在今年5月份的BEYOND国际科技创新博览会上,壁仞科技创始人、董事长、CEO张文表示,“芯片行业特别是通用智能芯片行业,是典型的资本密集和人才密集型的行业,加上大规模场景应用,构成了推动企业迈向成功的三大要素。”


一家芯片领域投资机构负责人称,国内AI芯片研发仍然需要充足的资金和政策扶持,企业如果能够上市,有利于其集中资源,实现做大做强。


谈及对行业看法时,张文表示,全球十大半导体公司有八家是华人做CEO,人才的流动最终会慢慢减少中美之间的差距,“虽然短期内很难”。中国的优势在于垂直领域的应用,包括开源的模型。从长期来看,中美两国间的人工智能水平差距会越来越小,因为随着中美之间竞争的加剧,会鞭策国内行业内的先进企业持续增强创新能力。


张文同时指出,目前AI产业投入产出相对较低。他举例称,从全球的投入来看,2023年全球芯片投入约为500亿美元,但实际产出大约30亿美元。“我相信AI在未来五到十年会给社会带来很大的冲击,但与过去三十年移动互联网对社会的影响对比,短期内AI能产生的影响是有限的。”张文说。



声明:本文内容及配图由入驻作者撰写或者入驻合作网站授权转载。文章观点仅代表作者本人,不代表立场。文章及其配图仅供工程师学习之用,如有内容侵权或者其他违规问题,请联系本站处理。

原文标题:国产AI芯片站起来了?燧原、壁仞接连IPO!

文章出处:【】欢迎添加关注!文章转载请注明出处。

相关推荐

IAR通过多架构认证的静态分析工具加速代码质量自动化

瑞典乌普萨拉,2024年6月18日—全球领先的嵌入式系统开发软件解决方案供应商IAR自豪地宣布,公司推出经TÜV SÜD认证的C-STAT静态分析工具,适用于最新发布的IAR Embedded Workbench for RISC-V V3.30.2功能安全版。经TÜV SÜD认证的C-STAT静态分析工具完全集成在IAR各种功能安全版本中,现在可用于Arm、RISC-
发表于Jun-27

更深入了解汽车与航空电子等安全关键型应用的IP核考量因素

作者:Philipp Jacobsohn,SmartDV高级应用工程师中国已经连续十多年成为全球第一大汽车产销国,智能化也成为了汽车行业发展的一个重要方向,同时越来越多的制造商正在考虑进入无人机和飞行汽车等低空设备,而所有的这些系统产品都需要先进芯片的支撑,其中的许多芯片因其功能都是安全关键型芯片(safety-critical chip)。
发表于Jun-27

东芝新的300毫米功率半导体晶圆工厂竣工

5月23日,东芝电子设备与存储公司(“东芝”)宣布位于日本石川县的加贺东芝电子公司的一个新的300毫米功率半导体晶圆工厂和办公楼竣工。东芝透露,工厂现在将继续进行设备安装,争取在2024财年下半年开始大规模生产。。届时,产能全面投产,东芝MOSFET和IGBT功率半导体[产能将是2021财年制定投资计划时的2.5倍。而第二阶段
发表于May-28

CISA勒索软件警告计划将于今年启动Q!

今日头条测试新闻
发表于May-07

Anker的极简家用备用电池已为停电季节做好准备

已经过去将近一年了首次宣布,Anker终于在北美销售其Solix全屋电池备份解决方案。这Solix X1只有5.9英寸厚,像特斯拉Powerwall一样贴在墙上。这是一个更持久和简约的替代方案Anker的模块化F3800套件,它可以在周末快速拆卸以供使用。Solix X1可配置为提供3kW至36kW的功率,采用可堆叠设计,支持5kWh至180kWh的LFP电池容量。
发表于Apr-19

IAR全面支持矽力杰SA32系列车规MCU

2024年6月26日 — 全球领先的嵌入式系统开发软件解决方案供应商IAR与矽力杰半导体(以下简称“矽力杰”)联合宣布,即将推出的最新版本IAR Embedded Workbench for Arm全面支持矽力杰SA32BXX车规ASIL-B MCU,双方将共同助力中国汽车行业开发者的创新研发。矽力杰是一家全球领先的模拟和数字半导体公司。自2008年成立以来,陆
发表于Jun-27

前4月中国集成电路进出口强劲增长,未来或面临美国关税挑战

根据海关总署最新公布的数据,2024年前四个月,中国集成电路产品的进出口均呈现出强劲的增长态势,再次凸显了中国在全球半导体产业中的持续参与和增长,进一步巩固了其在全球半导体产业链中的重要地位。在出口方面,中国集成电路产品的表现尤为亮眼。数据显示,2024年1至4月,中国集成电路产品的出口数量达到887亿个,同比增
发表于May-31

《芯片法案》颁布十年后,美国芯片制造全球份额将增至14%

近日,美国半导体行业协会(SIA)与波士顿咨询集团(BCG)联合发布了一份关于全球芯片供应链的报告。该报告预计从2022年《芯片法案》颁布到2032年,十年间,美国国内半导体制造能力将增加两倍。预计203%的增长率是同期世界上最大的增长率。这项名为“半导体供应链中的新兴弹性”的研究还预测,到2032年,美国在先进逻辑(10
发表于May-14

德州仪器全新产品系列不断突破电源设计极限, 助力工程师实现卓越的功率密度

新闻亮点:·采用热增强封装技术的 100V GaN 功率级,可将解决方案尺寸缩小 40% 以上,提高功率效率,并将开关损耗降低 50%。·业界超小型 1.5W 隔离式直流/直流模块可为汽车和工业应用提供比之前高八倍以上的功率密度。中国上海(2024 年 3 月 6 日)– 德州仪器 (TI)(NASDAQ 代码:TXN)今日推出两个全
发表于Apr-28

适用于工业和交通市场的电感式位置传感器

随着各行各业自动化程度的提高,运动控制的重要性日益凸显。为了有效地驱动电机,描述速度和位置的控制输入必不可少。然而,实现这种感测的技术有多种,每种技术都有不同的特点和应用场景。本文将比较不同的旋转感测技术,并讨论选择它们的原因。然后,我们将了解市场上的一些最新器件。 位置感测应用为了
发表于Apr-27

日本政府追加巨额资金支持Rapidus,加速2纳米芯片研发

近日,日本政府为加速半导体产业的发展,对半导体制造新秀Rapidus给予了重大支持。据悉,日本政府决定在2024年度(2024年4月至2025年3月)向Rapidus追加援助5,900亿日元。加上之前已经提供的3,300亿日元补助,Rapidus将获得接近1兆日元的巨额资金支持,这一举措无疑为公司在2纳米芯片研发道路上注入了强大的动力。Rapidus自
发表于May-31

自2023年以来,交易中心交易规模已达750 亿元

于5月23日举行的第26届中国集成电路制造年会上,电子元器件和集成电路国际交易中心(以下简称为“交易中心”)的总经理李建军宣称,在各级政府以及生态伙伴的强力支持之下,从去年以来,交易中心已经达成了750 亿元的交易规模。据交易中心官方公布的数据,截至2023年12月初,交易中心已吸纳了超过2700家的行业客户,交易产品
发表于May-25

韩国宣布拟投资26万亿韩元扶持芯片产业

在今年 1 月,韩国政府颁布了一项称作《全球最大最好半导体超级集群构建方案》的规划,此规划意在直至 2047 年时,投入 622 万亿韩元的巨额投资,于京畿道南部的平泽、华城、龙仁、利川、水原等半导体产业集中的城市打造“半导体超级集群”。其中,三星电子打算投资 500 万亿韩元,而 SK 海力士则会投资 122 万亿韩元。今日
发表于May-23

东芝拟实施“新中期经营计划”,将裁员4000人

5月16日,东芝揭晓了最新的经营策略,也就是新中期经营计划(New Medium-Term Business Plan,亦称东芝的振兴计划,即 Toshiba’s Revitalization Plan)。依循新中期经营计划,预估至 2026 财年,东芝可达成营业利润 3800 亿日元(约合 176.2 亿元人民币),利润率达 10%;自由现金流(FCF,Free Cash Flow)为 2000 亿日元
发表于May-17

2024财年上半年英飞凌收入同比下降9%,系市场需求疲软

5月7日,英飞凌发布2024财年第二季度业绩。财报数据显示,英飞凌2024财年第二季度收入为36.32亿欧元(上一季度为37.02,上年同期为41.19欧元), 利润达7.07亿欧元,利润率为19.5%。2024财年上半年,英飞凌收入减少7.37亿欧元,至73.34亿欧元,较上年同期的80.71亿欧元下降了9%;利润从2023财年上半年的22.87亿欧元下降33%,至
发表于May-08

格芯宣布人事任命,新亚洲区总裁兼中国区主席面临较大压力,

北京时间5月20日,格芯(纳斯达克股票代码:GFS)宣布任命洪启财(KC Ang)为亚洲区总裁兼中国区主席,此举旨在加强公司在亚洲,尤其是中国市场的业务发展与战略合作。洪启财,一位在半导体代工行业拥有超过30年经验的资深人士,自2010年加入格芯以来,已担任过多个高级领导职务。在担任格芯亚洲区总裁及中国区主席之前,洪
发表于May-21